公司资讯
2026年俄罗斯互换奖学金 (中俄政府奖学金)遴选工作启动
导读:
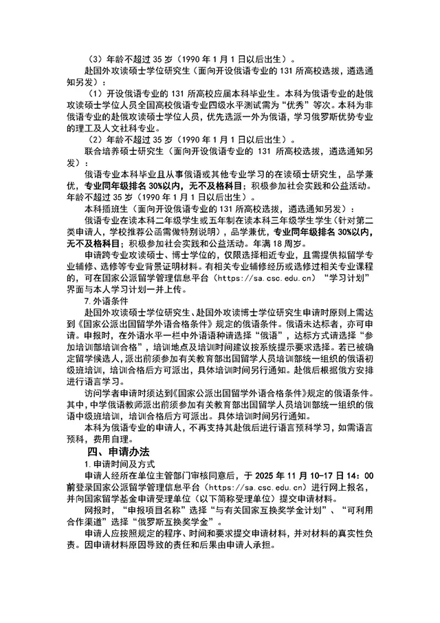
近日,国家留学基金管理委员会发布信息,根据相关协议,2026年将继续选派留学人员到俄罗斯高等院校学习、进修或从事科研工作。网上申报时间为2025年11月10日至17日14:00前,申请人需登录相关平台提交申请及材料。
具体内容一起来看——
关于启动2026年俄罗斯互换奖学金 (中俄政府奖学金)遴选工作的通知
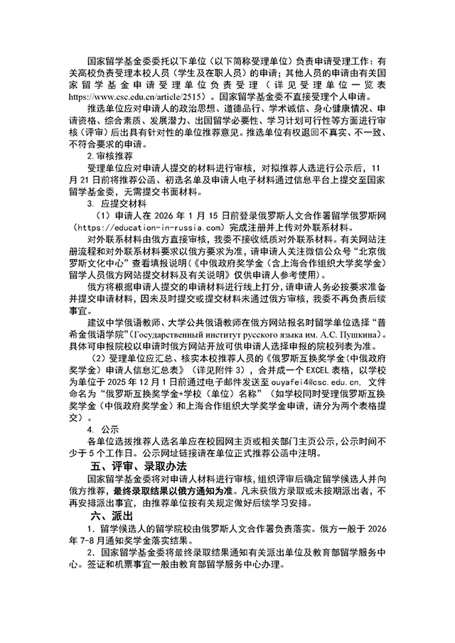
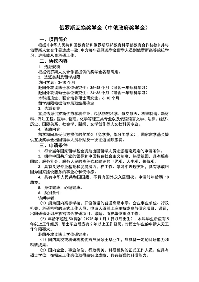
根据《中华人民共和国教育部和俄罗斯联邦教育科学部教育合作协议》并与俄罗斯人文合作署达成一致,受教育部委托,2026年国家留学基金委将继续选派留学人员到俄罗斯高等院校学习、进修或从事科研工作。
2026年俄罗斯互换奖学金(中俄政府奖学金)网上申报时间为2025年11月10-17日14:00前,申请人须登录“国家公派留学管理信息平台”(https://sa.csc.edu.cn)进行网上报名并按要求上传申请材料。各受理单位于2025年11月21日前将正式推荐公函、初选名单及申请人电子材料通过信息平台提交至国家留学基金委,无需提交书面材料。
有关项目的具体介绍、申请材料、申报材料清单及说明、时间安排等详见附件。如有问题,请与国家留学基金委欧亚非事务部联系。
联系电话:010-66093559/3933
电子邮箱:ouyafei4@csc.edu.cn
地址:北京市西城区车公庄大街9号A3楼13层
邮编:100044
附件:俄罗斯互换奖学金(中俄政府奖学金)选派指南

相关信息
看这里↓↓↓
来源 | 神州学人